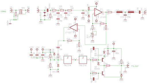
De ThunderBolt GPSDO heeft geen TTL uitgang. Bovenstaand schema maakt van de 10MHz sinus oa een 50 ohm TTL uitgang.
De optionele trafo, 2x 5windingen op ferriet ringkern, zorgt voor een galvanische scheiding.
René
TTL uitgang tbv GPSDO
Forumregels
Plaats hier je bouwsels. Gebruik gerust de bijlagenfunctie van dit forum om bijvoorbeeld foto's en schema's toe te voegen. ATV (amateur televisie) bouwprojecten kun je beter in het ATV subforum plaatsen.
Plaats hier je bouwsels. Gebruik gerust de bijlagenfunctie van dit forum om bijvoorbeeld foto's en schema's toe te voegen. ATV (amateur televisie) bouwprojecten kun je beter in het ATV subforum plaatsen.
