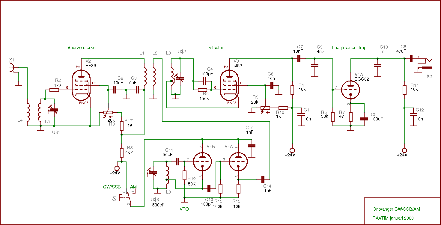
Dit ontwerpje heb ik gemaakt met 2 pentodes en 2 triodes. De boel is starved ingesteld. Eat heeft daar wel een goed punt. Nadeel is dat je het geluid nog een aparte LF amp moet insturen maar voor de ontvanger zelf maakt het niets uit en de onderdelen zijn een stuk makkelijker te vinden. Is ook een stuk veiliger meten en testen en met een goede voeding heb je ook geen brom. De voedingspanning wordt bepaald door het aantal gloeidraden. Anders kun je andere spanningen kiezen en bv een aparte 6,3V voeding met een LM317 maken voor de gloeidraden. (ga ik nog doen) Hier zitten echter 5 gebruikte gloeidraden in. Voor de meelopende BFO wordt een ecc 81 gebruikt waarvan pin 9 aan aande ligt en pin 4 en 5 samen parallel in serie staan met de rest. Dat maakt de voeding 4x6,3V.
De bfo uitgeschakelt levert een 1V1 op. De eerste pentode is een voorversterker/preselectie, de tweede een generatieve detector. Het grote voordeel van een pentode hiervoor is dat je de terugkoppeling via het grid 2 veel beter kunt controleren dan dat bij een triode het geval is. Let op, hier wordt een "echte" HF pentode gebruikt op een 7 pins voet. (gewoon omdat ik die had liggen) de rest is 9 pins noval. Zoals elke generatieve ontvanger "locked" hij zichzelf aan het hardste signaal. Je krijgt dus vaak een kakefonie van omroepzenders of moet erg goed filteren. Door de BFO/VFO geef je nu de detector een "houvast" Deze ""locked" nu aan het BFO signaal. Dit is afgekeken van de synchrodyne. Door daar nu nog een fijnafstemming op te zetten kun je CW en SSB beter hoorbaar maken. Je injecteert de draaggolf dan weer op de juiste plaats en de detector ziet feitelijk een soort half AM. De spoelen die ik gebruik zijn 11 uH, de varco heeft 3 banken van 70pF. Er zit zog een vaste C en trimmer over. Daarnaast op de preselectie en de bfo een klein varcotje met padder zodat je nog iets van 20pF hebt voor fijnafstemming.
SSB klinkt hierop erg natuurlijk doordat er geen filtering nodig is. Geen blikkerig donald duck geluid.
Een foto komt zodra de behuizing af is.
Fred
hetrogen ontvanger met 4 buizen voor 80m SSB
- fred101
- .

- Berichten: 878
- Lid geworden op: 08 jun 2007, 08:08
- Roepletters: PA4TIM
- Locatie: Waardenburg
- Contacteer:
hetrogen ontvanger met 4 buizen voor 80m SSB
- Bijlagen
-
- hetrogen
- 24V1v1.png (22.62 KiB) 39148 keer bekeken
PA4TIM's opvangtehuis voor buizenbakken: Link
Mijn bijdrage was slechts zeer bescheiden Fred, jij hebt het hem toch maar mooi gelapt! En je ziet dat hoogspanning echt niet noodzakelijk is voor buizen.
Sterker nog, het lijkt er op dat een VFO met buizen op laagspanning een superieure stabiliteit kent ten opzichte van torren VFO's! Veel minder kritisch, als je LC-kring maar stabiel is. Dat is het voornaamste.
Om SSB te beluisteren heb je een stabiliteit nodig van ca. 100 Hz per uur. Met mijn audion op oscilleren kan ik met gemak meerdere uren luisteren naar een SSB uitzending in de 80m band zonder aan de afstemming te komen. Dat hoef ik echt niet te proberen met een fet of transistor audion!
Volgende project een eenvoudige super heterodyne?
Ps
Ik vind dat je deze heterogen toch hydrodyne moet gaan noemen, vanwege het vele bloed, zweet en tranen dat er aan vooraf ging.

Sterker nog, het lijkt er op dat een VFO met buizen op laagspanning een superieure stabiliteit kent ten opzichte van torren VFO's! Veel minder kritisch, als je LC-kring maar stabiel is. Dat is het voornaamste.
Om SSB te beluisteren heb je een stabiliteit nodig van ca. 100 Hz per uur. Met mijn audion op oscilleren kan ik met gemak meerdere uren luisteren naar een SSB uitzending in de 80m band zonder aan de afstemming te komen. Dat hoef ik echt niet te proberen met een fet of transistor audion!
Volgende project een eenvoudige super heterodyne?
Ps
Ik vind dat je deze heterogen toch hydrodyne moet gaan noemen, vanwege het vele bloed, zweet en tranen dat er aan vooraf ging.
Wie de milliWatt niet eert is de kiloWatt niet weerd.
- fred101
- .

- Berichten: 878
- Lid geworden op: 08 jun 2007, 08:08
- Roepletters: PA4TIM
- Locatie: Waardenburg
- Contacteer:
ok hydrondyne it shall be 
Ik probeer hem dit weekend af te maken en zal dan detailfoto's hier plaatsen. Aan het schema heb ik niets veranderd. Dat is 1 op 1 gebouwd. De varco moet vertraging hebben en het is wel makkelijk om over de BFO en over de preselectie nog een klein varcotje te plaatsten wat dmv een serie Ctje beperkt wordt tot zo'n 5pF.
De spoelen zijn 10,4uH geworden. De Varco 3x70pF en dan parallel zoveel C incl varcotje tot je op 80m zit.
De spoelen zitten samen naast elkaar op een ferrietstaaf. Belangrijk is de wikkelrichting. Die is niet bij alle spoelen ivm fase de zelfde kant op.
Fred
Ik probeer hem dit weekend af te maken en zal dan detailfoto's hier plaatsen. Aan het schema heb ik niets veranderd. Dat is 1 op 1 gebouwd. De varco moet vertraging hebben en het is wel makkelijk om over de BFO en over de preselectie nog een klein varcotje te plaatsten wat dmv een serie Ctje beperkt wordt tot zo'n 5pF.
De spoelen zijn 10,4uH geworden. De Varco 3x70pF en dan parallel zoveel C incl varcotje tot je op 80m zit.
De spoelen zitten samen naast elkaar op een ferrietstaaf. Belangrijk is de wikkelrichting. Die is niet bij alle spoelen ivm fase de zelfde kant op.
Fred
PA4TIM's opvangtehuis voor buizenbakken: Link
-
Mans PA2HGJ
- .

- Berichten: 2
- Lid geworden op: 24 jun 2007, 22:28
- Locatie: Leidschendam
Fred, ik vindt het een mooi ontwerp. Ik heb het schema uitgeprint en in mijn mapje "wil ik ook nog bouwen" gedaan. Heb je er ook al foto's van?
Die bandspreiding is iets wat vroeger gewoon standaard erop zat. Heb onlangs nog een oude Trio JR 200 gerestaureerd, deze heeft een vrij groot bereik per band en dan een aparte lineaire bandspreidingsschaal onderverdeeld in 100 "streepjes"
gr. Mans
Die bandspreiding is iets wat vroeger gewoon standaard erop zat. Heb onlangs nog een oude Trio JR 200 gerestaureerd, deze heeft een vrij groot bereik per band en dan een aparte lineaire bandspreidingsschaal onderverdeeld in 100 "streepjes"
gr. Mans
- fred101
- .

- Berichten: 878
- Lid geworden op: 08 jun 2007, 08:08
- Roepletters: PA4TIM
- Locatie: Waardenburg
- Contacteer:
De ontvanger is definitief af, nu ja zo goed als, moet nog twee kleine verbeteringetjes doorvoeren.
Hij werkt prima, wat erg precies komt is de fijnafstemming van de VFO, deze moet echt precies goed gezet worden. Het is niet zoals bij een normale BFO waarbij je de stemmen in toonhoogte hoort veranderen. Je hoort hier vervoming en gefluit tot de draaggolf precies goed staat. Ook moet de ontvanger net tegen het genereren aanstaan. De terugkoppeling moet je uitzoeken want die varieert niet veel in waarde en dan de 20K pot vervangen door een kleinere potmeter tussen twee weerstanden in zodat je dat kleine gebied in een hele draai kunt verstellen. De ontvanger gaat namelijk vreselijk vervormen als je de terugkoppeling niet precies tegen genereren aan zet. Zet je hem te laag dan werkt de BFO als een normale VFO, staat hij precies goed dan wordt hij extreem smalbandig en hoor je AM kwaliteit SSB nagenoeg zonder ruis.
De spoelen zijn nu als volgt:
16mm electra pijp met daarom heen papier. Op dat papier de spoelen van litze. De ene buis bevat de preselectie en antenne spoel. De andere van links naar rechts: terugkoppelspoel detector, inkoppelspoel preselectie, hoofdspoel detector, VFO koppelspoel.
De VFO spoel is op een rode T37-2 gewikkeld. De kringspoelen zijn 27,5 windingen van 7,4mm lang, de koppelspoelen 5,5 windingen.
Fred
Hij werkt prima, wat erg precies komt is de fijnafstemming van de VFO, deze moet echt precies goed gezet worden. Het is niet zoals bij een normale BFO waarbij je de stemmen in toonhoogte hoort veranderen. Je hoort hier vervoming en gefluit tot de draaggolf precies goed staat. Ook moet de ontvanger net tegen het genereren aanstaan. De terugkoppeling moet je uitzoeken want die varieert niet veel in waarde en dan de 20K pot vervangen door een kleinere potmeter tussen twee weerstanden in zodat je dat kleine gebied in een hele draai kunt verstellen. De ontvanger gaat namelijk vreselijk vervormen als je de terugkoppeling niet precies tegen genereren aan zet. Zet je hem te laag dan werkt de BFO als een normale VFO, staat hij precies goed dan wordt hij extreem smalbandig en hoor je AM kwaliteit SSB nagenoeg zonder ruis.
De spoelen zijn nu als volgt:
16mm electra pijp met daarom heen papier. Op dat papier de spoelen van litze. De ene buis bevat de preselectie en antenne spoel. De andere van links naar rechts: terugkoppelspoel detector, inkoppelspoel preselectie, hoofdspoel detector, VFO koppelspoel.
De VFO spoel is op een rode T37-2 gewikkeld. De kringspoelen zijn 27,5 windingen van 7,4mm lang, de koppelspoelen 5,5 windingen.
Fred
PA4TIM's opvangtehuis voor buizenbakken: Link
- fred101
- .

- Berichten: 878
- Lid geworden op: 08 jun 2007, 08:08
- Roepletters: PA4TIM
- Locatie: Waardenburg
- Contacteer:
Bij deze de fotos van de Hydrodyne, de afstemknop zit buiten beeld aan de zijkant en is uit een vliegtuig ontvanger.
Fred


Fred


- Bijlagen
-
- hydrodyne binnen.jpg (135.8 KiB) 39137 keer bekeken
-
- hydrodyne voor.jpg (118.11 KiB) 39140 keer bekeken
PA4TIM's opvangtehuis voor buizenbakken: Link
